
简介
Python 是一种高层次的结合了解释性、编译性、互动性和面向对象的脚本语言。
Python 由 Guido van Rossum 于 1989 年底在荷兰国家数学和计算机科学研究所发明,第一个公开发行版发行于 1991 年。
特点
-
易于学习:Python 有相对较少的关键字,结构简单,和一个明确定义的语法,学习起来更加简单。
-
易于阅读:Python 代码定义的更清晰。
-
易于维护:Python 的成功在于它的源代码是相当容易维护的。
-
一个广泛的标准库:Python 的最大的优势之一是丰富的库,跨平台的,在 UNIX,Windows 和 macOS 兼容很好。
-
互动模式:互动模式的支持,您可以从终端输入执行代码并获得结果的语言,互动的测试和调试代码片断。
-
可移植:基于其开放源代码的特性,Python 已经被移植(也就是使其工作)到许多平台。
-
可扩展:如果你需要一段运行很快的关键代码,或者是想要编写一些不愿开放的算法,你可以使用 C 或 C++ 完成那部分程序,然后从你的 Python 程序中调用。
-
数据库:Python 提供所有主要的商业数据库的接口。
-
GUI 编程:Python 支持 GUI 可以创建和移植到许多系统调用。
-
可嵌入:你可以将 Python 嵌入到 C/C++ 程序,让你的程序的用户获得”脚本化”的能力。
-
面向对象:Python 是强面向对象的语言,程序中任何内容统称为对象,包括数字、字符串、函数等。
基础语法
运行 Python
交互式解释器
在命令行窗口执行python后,进入 Python 的交互式解释器。
exit() 或 Ctrl + D 组合键退出交互式解释器。
命令行脚本
在命令行窗口执行python script-file.py,以执行 Python 脚本文件。
指定解释器
如果在 Python 脚本文件首行输入#!/usr/bin/env python,那么可以在命令行窗口中执行/path/to/script-file.py以执行该脚本文件。
注:该方法不支持 Windows 环境。
编码
默认情况下,3.x 源码文件都是 UTF-8 编码,字符串都是 Unicode 字符。
也可以手动指定文件编码:
# -*- coding: utf-8 -*-
或者
# encoding: utf-8
注意: 该行标注必须位于文件第一行。
标识符
-
第一个字符必须是英文字母或下划线 _ 。
-
标识符的其他的部分由字母、数字和下划线组成。
-
标识符对大小写敏感。
注:从 3.x 开始,非 ASCII 标识符也是允许的,但不建议。
保留字
保留字即关键字,我们不能把它们用作任何标识符名称。
Python 的标准库提供了一个 keyword 模块,可以输出当前版本的所有关键字:
>>> import keyword
>>> keyword.kwlist
['False', 'None', 'True', 'and', 'as', 'assert', 'break', 'class', 'continue', 'def', 'del', 'elif', 'else', 'except', 'finally', 'for', 'from', 'global', 'if', 'import', 'in', 'is', 'lambda', 'nonlocal', 'not', 'or', 'pass', 'raise', 'return', 'try', 'while', 'with', 'yield']
注释
单行注释采用#,多行注释采用”’或“””。
# 这是单行注释
'''
这是多行注释
这是多行注释
'''
"""
这也是多行注释
这也是多行注释
"""
行与缩进
Python 最具特色的就是使用缩进来表示代码块,不需要使用大括号 {}。
缩进的空格数是可变的,但是同一个代码块的语句必须包含相同的缩进空格数,缩进不一致,会导致运行错误。
多行语句
Python 通常是一行写完一条语句。
但如果语句很长,我们可以使用反斜杠来实现多行语句。
total = item_one +
item_two +
item_three
在 [], {}, 或 () 中的多行语句,不需要使用反斜杠。
空行
函数之间或类的方法之间用空行分隔,表示一段新的代码的开始。
类和函数入口之间也用一行空行分隔,以突出函数入口的开始。
空行与代码缩进不同,空行并不是 Python 语法的一部分。
书写时不插入空行,Python 解释器运行也不会出错。
但是空行的作用在于分隔两段不同功能或含义的代码,便于日后代码的维护或重构。
记住:空行也是程序代码的一部分。
等待用户输入
input函数可以实现等待并接收命令行中的用户输入。
content = input("nn请输入点东西并按 Enter 键n")
print(content)
同一行写多条语句
Python 可以在同一行中使用多条语句,语句之间使用分号;分割。
import sys; x = 'hello world'; sys.stdout.write(x + 'n')
多个语句构成代码组
缩进相同的一组语句构成一个代码块,我们称之代码组。
像if、while、def和class这样的复合语句,首行以关键字开始,以冒号:结束,该行之后的一行或多行代码构成代码组。
我们将首行及后面的代码组称为一个子句(clause)。
print 输出
print 默认输出是换行的,如果要实现不换行需要在变量末尾加上end=””或别的非换行符字符串:
print('123') # 默认换行
print('123', end = "") # 不换行
import 与 from…import
在 Python 用 import 或者 from…import 来导入相应的模块。
将整个模块导入,格式为:import module_name
从某个模块中导入某个函数,格式为:from module_name import func1
从某个模块中导入多个函数,格式为:from module_name import func1, func2, func3
将某个模块中的全部函数导入,格式为:from module_name import *
运算符
算术运算符
| 运算符 | 描述 |
|---|---|
| + | 加 |
| – | 减 |
| * | 乘 |
| / | 除 |
| % | 取模 |
| ** | 幂 |
| // | 取整除 |
比较运算符
| 运算符 | 描述 |
|---|---|
| == | 等于 |
| != | 不等于 |
| > | 大于 |
| < | 小于 |
| >= | 大于等于 |
| <= | 小于等于 |
赋值运算符
| 运算符 | 描述 |
|---|---|
| = | 简单的赋值运算符 |
| += | 加法赋值运算符 |
| -= | 减法赋值运算符 |
| *= | 乘法赋值运算符 |
| /= | 除法赋值运算符 |
| %= | 取模赋值运算符 |
| **= | 幂赋值运算符 |
| //= | 取整除赋值运算符 |
位运算符

逻辑运算符

成员运算符

身份运算符

运算符优先级

具有相同优先级的运算符将从左至右的方式依次进行,用小括号()可以改变运算顺序。
变量
变量在使用前必须先”定义”(即赋予变量一个值),否则会报错:
>>> name
Traceback (most recent call last):
File "<stdin>", line 1, in <module>
NameError: name 'name' is not defined
数据类型
布尔(bool)
只有 True 和 False 两个值,表示真或假。
数字(number)
整型(int)
整数值,可正数亦可复数,无小数。
3.x 整型是没有限制大小的,可以当作 Long 类型使用,所以 3.x 没有 2.x 的 Long 类型。
浮点型(float)
浮点型由整数部分与小数部分组成。
浮点型也可以使用科学计数法表示(2.5e2 = 2.5 x 10^2 = 250)
复数(complex)
复数由实数部分和虚数部分构成,可以用a + bj,或者complex(a,b)表示。
复数的实部 a 和虚部 b 都是浮点型。
数字运算
-
不同类型的数字混合运算时会将整数转换为浮点数
-
在不同的机器上浮点运算的结果可能会不一样
-
在整数除法中,除法 / 总是返回一个浮点数。
如果只想得到整数的结果,丢弃可能的分数部分,可以使用运算符 //。
-
// 得到的并不一定是整数类型的数,它与分母分子的数据类型有关系。
-
在交互模式中,最后被输出的表达式结果被赋值给变量 _,_ 是个只读变量
数学函数
注:以下函数的使用,需先导入 math 包。

随机数函数
注:以下函数的使用,需先导入 random 包。

三角函数
注:以下函数的使用,需先导入 math 包。

数学常量

字符串(string)
-
单引号和双引号使用完全相同。
-
使用三引号(”’或”””)可以指定一个多行字符串。
-
转义符(反斜杠)可以用来转义,使用r可以让反斜杠不发生转义。
如r”this is a line with n”,则n会显示,并不是换行。
-
按字面意义级联字符串。
如”this ” “is ” “string”会被自动转换为this is string。
-
字符串可以用 + 运算符连接在一起,用 * 运算符重复。
-
字符串有两种索引方式,从左往右以 0 开始,从右往左以 -1 开始。
-
字符串不能改变。
-
没有单独的字符类型,一个字符就是长度为 1 的字符串。
-
字符串的截取的语法格式如下:变量[头下标:尾下标]。
转义字符

字符串运算符

字符串格式化
在 Python 中,字符串格式化不是 sprintf 函数,而是用 % 符号。
例如:
print("我叫%s, 今年 %d 岁!" % ('小明', 10))
// 输出:
我叫小明, 今年 10 岁!
格式化符号:

辅助指令:

Python 2.6 开始,新增了一种格式化字符串的函数 str.format(),它增强了字符串格式化的功能。
多行字符串
-
用三引号(”’ 或 “””)包裹字符串内容
-
多行字符串内容支持转义符,用法与单双引号一样
-
三引号包裹的内容,有变量接收或操作即字符串,否则就是多行注释
实例:
string = '''
print(tmath.fabs(-10))
print(nrandom.choice(li))
'''
print(string)
输出:
print( math.fabs(-10))
print(
random.choice(li))
Unicode
在 2.x 中,普通字符串是以 8 位 ASCII 码进行存储的。
而 Unicode 字符串则存储为 16 位 Unicode 字符串,这样能够表示更多的字符集。
使用的语法是在字符串前面加上前缀 u。
在 3.x 中,所有的字符串都是 Unicode 字符串。
字符串函数



字节(bytes)
在 3.x 中,字符串和二进制数据完全区分开。
文本总是 Unicode,由 str 类型表示,二进制数据则由 bytes 类型表示。
Python 3 不会以任意隐式的方式混用 str 和 bytes,你不能拼接字符串和字节流,也无法在字节流里搜索字符串(反之亦然),也不能将字符串传入参数为字节流的函数(反之亦然)。
-
bytes 类型与 str 类型,二者的方法仅有 encode() 和 decode() 不同。
-
bytes 类型数据需在常规的 str 类型前加个 b 以示区分,例如 b’abc’。
-
只有在需要将 str 编码(encode)成 bytes 的时候。
比如:通过网络传输数据;或者需要将 bytes 解码(decode)成 str 的时候, 我们才会关注 str 和 bytes 的区别。
bytes 转 str:
b'abc'.decode()
str(b'abc')
str(b'abc', encoding='utf-8')
str 转 bytes:
'中国'.encode()
bytes('中国', encoding='utf-8')
列表(list)
-
列表是一种无序的、可重复的数据序列,可以随时添加、删除其中的元素。
-
列表页的每个元素都分配一个数字索引,从 0 开始。
-
列表使用方括号创建,使用逗号分隔元素。
-
列表元素值可以是任意类型,包括变量。
-
使用方括号对列表进行元素访问、切片、修改、删除等操作,开闭合区间为[)形式。
-
列表的元素访问可以嵌套。
-
方括号内可以是任意表达式。
创建列表
hello = (1, 2, 3)
li = [1, "2", [3, 'a'], (1, 3), hello]
访问元素
li = [1, "2", [3, 'a'], (1, 3)]
print(li[3]) # (1, 3)
print(li[-2]) # [3, 'a']
切片访问
格式: list_name[begin:end:step] begin 表示起始位置(默认为0),end 表示结束位置(默认为最后一个元素),step 表示步长(默认为1)。
hello = (1, 2, 3)
li = [1, "2", [3, 'a'], (1, 3), hello]
print(li) # [1, '2', [3, 'a'], (1, 3), (1, 2, 3)]
print(li[1:2]) # ['2']
print(li[:2]) # [1, '2']
print(li[:]) # [1, '2', [3, 'a'], (1, 3), (1, 2, 3)]
print(li[2:]) # [[3, 'a'], (1, 3), (1, 2, 3)]
print(li[1:-1:2]) # ['2', (1, 3)]
访问内嵌 list 的元素:
li = [0, 1, 2, 3, 4, 5, 6, 7, 8, 9, ['a', 'b', 'c']]
print(li[1:-1:2][1:3]) # (3, 5)
print(li[-1][1:3]) # ['b', 'c']
print(li[-1][1]) # b
修改列表
通过使用方括号,可以非常灵活的对列表的元素进行修改、替换、删除等操作。
li = [0, 1, 2, 3, 4, 5]
li[len(li) - 2] = 22 # 修改 [0, 1, 2, 22, 4, 5]
li[3] = 33 # 修改 [0, 1, 2, 33, 4, 5]
li[1:-1] = [9, 9] # 替换 [0, 9, 9, 5]
li[1:-1] = [] # 删除 [0, 5]
删除元素
可以用 del 语句来删除列表的指定范围的元素。
li = [0, 1, 2, 3, 4, 5]
del li[3] # [0, 1, 2, 4, 5]
del li[2:-1] # [0, 1, 5]
列表操作符
-
+ 用于合并列表。
-
* 用于重复列表元素。
-
in 用于判断元素是否存在于列表中。
-
for … in … 用于遍历列表元素。
[1, 2, 3] + [3, 4, 5] # [1, 2, 3, 3, 4, 5]
[1, 2, 3] * 2 # [1, 2, 3, 1, 2, 3]
3 in [1, 2, 3] # True
for x in [1, 2, 3]: print(x) # 1 2 3
列表函数
-
len(list) 列表元素个数
-
max(list) 列表元素中的最大值
-
min(list) 列表元素中的最小值
-
list(seq) 将元组转换为列表
li = [0, 1, 5]
max(li) # 5
len(li) # 3
注: 对列表使用 max/min 函数,2.x 中对元素值类型无要求,3.x 则要求元素值类型必须一致。
列表方法
-
list.append(obj)
在列表末尾添加新的对象
-
list.count(obj)
返回元素在列表中出现的次数
-
list.extend(seq)
在列表末尾一次性追加另一个序列中的多个值
-
list.index(obj)
返回查找对象的索引位置,如果没有找到对象则抛出异常
-
list.insert(index, obj)
将指定对象插入列表的指定位置
-
list.pop([index=-1]])
移除列表中的一个元素(默认最后一个元素),并且返回该元素的值
-
list.remove(obj)
移除列表中某个值的第一个匹配项
-
list.reverse()
反向排序列表的元素
-
list.sort(cmp=None, key=None, reverse=False)
对原列表进行排序,如果指定参数,则使用比较函数指定的比较函数
-
list.clear()
清空列表 还可以使用 del list[:]、li = [] 等方式实现
-
list.copy()
复制列表 默认使用等号赋值给另一个变量,实际上是引用列表变量。如果要实现
列表推导式
列表推导式提供了从序列创建列表的简单途径。
通常应用程序将一些操作应用于某个序列的每个元素,用其获得的结果作为生成新列表的元素,或者根据确定的判定条件创建子序列。
每个列表推导式都在 for 之后跟一个表达式,然后有零到多个 for 或 if 子句。
返回结果是一个根据表达从其后的 for 和 if 上下文环境中生成出来的列表。
如果希望表达式推导出一个元组,就必须使用括号。
将列表中每个数值乘三,获得一个新的列表:
vec = [2, 4, 6]
[(x, x**2) for x in vec]
# [(2, 4), (4, 16), (6, 36)]
对序列里每一个元素逐个调用某方法:
freshfruit = [' banana', ' loganberry ', 'passion fruit ']
[weapon.strip() for weapon in freshfruit]
# ['banana', 'loganberry', 'passion fruit']
用 if 子句作为过滤器:
vec = [2, 4, 6]
[3*x for x in vec if x > 3]
# [12, 18]
vec1 = [2, 4, 6]
vec2 = [4, 3, -9]
[x*y for x in vec1 for y in vec2]
# [8, 6, -18, 16, 12, -36, 24, 18, -54]
[vec1[i]*vec2[i] for i in range(len(vec1))]
# [8, 12, -54]
列表嵌套解析:
matrix = [
[1, 2, 3],
[4, 5, 6],
[7, 8, 9],
]
new_matrix = [[row[i] for row in matrix] for i in range(len(matrix[0]))]
print(new_matrix)
# [[1, 4, 7], [2, 5, 8], [3, 6, 9]]
元组(tuple)
-
元组与列表类似,不同之处在于元组的元素不能修改
-
元组使用小括号,列表使用方括号
-
元组创建很简单,只需要在括号中添加元素,并使用逗号隔开即可
-
没有 append(),insert() 这样进行修改的方法,其他方法都与列表一样
-
字典中的键必须是唯一的同时不可变的,值则没有限制
-
元组中只包含一个元素时,需要在元素后面添加逗号,否则括号会被当作运算符使用
访问元组
访问元组的方式与列表是一致的。
元组的元素可以直接赋值给多个变量,但变量数必须与元素数量一致。
a, b, c = (1, 2, 3)
print(a, b, c)
组合元组
元组中的元素值是不允许修改的,但我们可以对元组进行连接组合。
tup1 = (12, 34.56);
tup2 = ('abc', 'xyz')
tup3 = tup1 + tup2;
print (tup3)
# (12, 34.56, 'abc', 'xyz')
删除元组
元组中的元素值是不允许删除的,但我们可以使用 del 语句来删除整个元组
元组函数
-
len(tuple) 元组元素个数
-
max(tuple) 元组元素中的最大值
-
min(tuple) 元组元素中的最小值
-
tuple(tuple) 将列表转换为元组
元组推导式
t = 1, 2, 3
print(t)
# (1, 2, 3)
u = t, (3, 4, 5)
print(u)
# ((1, 2, 3), (3, 4, 5))
字典(dict)
-
字典是另一种可变容器模型,可存储任意类型对象
-
字典的每个键值(key=>value)对用冒号(:)分割,每个对之间用逗号(,)分割,整个字典包括在花括号({})中
-
键必须是唯一的,但值则不必
-
值可以是任意数据类型
-
键必须是不可变的,例如:数字、字符串、元组可以,但列表就不行
-
如果用字典里没有的键访问数据,会报错
-
字典的元素没有顺序,不能通过下标引用元素,通过键来引用
-
字典内部存放的顺序和 key 放入的顺序是没有关系的
格式如下:
d = {key1 : value1, key2 : value2 }
访问字典
dis = {'a': 1, 'b': [1, 2, 3]}
print(dis['b'][2])
修改字典
dis = {'a': 1, 'b': [1, 2, 3], 9: {'name': 'hello'}}
dis[9]['name'] = 999
print(dis)
# {'a': 1, 9: {'name': 999}, 'b': [1, 2, 3]}
删除字典
用 del 语句删除字典或字典的元素。
dis = {'a': 1, 'b': [1, 2, 3], 9: {'name': 'hello'}}
del dis[9]['name']
print(dis)
del dis # 删除字典
# {'a': 1, 9: {}, 'b': [1, 2, 3]}
字典函数
-
len(dict) 计算字典元素个数,即键的总数
-
str(dict) 输出字典,以可打印的字符串表示
-
type(variable) 返回输入的变量类型,如果变量是字典就返回字典类型
-
key in dict 判断键是否存在于字典中
字典方法
-
dict.clear()
删除字典内所有元素
-
dict.copy()
返回一个字典的浅复制
-
dict.fromkeys(seq[, value])
创建一个新字典,以序列 seq 中元素做字典的键,value 为字典所有键对应的初始值
-
dict.get(key, default=None)
返回指定键的值,如果值不在字典中返回默认值
-
dict.items()
以列表形式返回可遍历的(键, 值)元组数组
-
dict.keys()
以列表返回一个字典所有的键
-
dict.values()
以列表返回字典中的所有值
-
dict.setdefault(key, default=None)
如果 key 在字典中,返回对应的值。
如果不在字典中,则插入 key 及设置的默认值 default,并返回 default ,default 默认值为 None。
-
dict.update(dict2)
把字典参数 dict2 的键/值对更新到字典 dict 里
dic1 = {'a': 'a'}
dic2 = {9: 9, 'a': 'b'}
dic1.update(dic2)
print(dic1)
# {'a': 'b', 9: 9}
-
dict.pop(key[,default])
删除字典给定键 key 所对应的值,返回值为被删除的值。key 值必须给出,否则返回 default 值。
-
dict.popitem()
随机返回并删除字典中的一对键和值(一般删除末尾对)
字典推导式
构造函数 dict() 直接从键值对元组列表中构建字典。如果有固定的模式,列表推导式指定特定的键值对:
>>> dict([('sape', 4139), ('guido', 4127), ('jack', 4098)])
{'sape': 4139, 'jack': 4098, 'guido': 4127}
此外,字典推导可以用来创建任意键和值的表达式词典:
>>> {x: x**2 for x in (2, 4, 6)}
{2: 4, 4: 16, 6: 36}
如果关键字只是简单的字符串,使用关键字参数指定键值对有时候更方便:
>>> dict(sape=4139, guido=4127, jack=4098)
{'sape': 4139, 'jack': 4098, 'guido': 4127}
集合(set)
集合是一个无序不重复元素的序列
创建集合
-
可以使用大括号 {} 或者 set() 函数创建集合
-
创建一个空集合必须用 set() 而不是 {},因为 {} 是用来创建一个空字典
set(value) 方式创建集合,value 可以是字符串、列表、元组、字典等序列类型
-
创建、添加、修改等操作,集合会自动去重
{1, 2, 1, 3} # {} {1, 2, 3}
set('12345') # 字符串 {'3', '5', '4', '2', '1'}
set([1, 'a', 23.4]) # 列表 {1, 'a', 23.4}
set((1, 'a', 23.4)) # 元组 {1, 'a', 23.4}
set({1:1, 'b': 9}) # 字典 {1, 'b'}
添加元素
将元素 val 添加到集合 set 中,如果元素已存在,则不进行任何操作:
set.add(val)
也可以用 update 方法批量添加元素,参数可以是列表,元组,字典等:
set.update(list1, list2,...)
移除元素
如果存在元素 val 则移除,不存在就报错:
set.remove(val)
如果存在元素 val 则移除,不存在也不会报错:
set.discard(val)
随机移除一个元素:
set.pop()
元素个数
与其他序列一样,可以用 len(set) 获取集合的元素个数。
清空集合
set.clear()
set = set()
判断元素是否存在
val in set
其他方法
-
set.copy()
复制集合
-
set.difference(set2)
求差集,在 set 中却不在 set2 中
-
set.intersection(set2)
求交集,同时存在于 set 和 set2 中
-
set.union(set2)
求并集,所有 set 和 set2 的元素
-
set.symmetric_difference(set2)
求对称差集,不同时出现在两个集合中的元素
-
set.isdisjoint(set2)
如果两个集合没有相同的元素,返回 True
-
set.issubset(set2)
如果 set 是 set2 的一个子集,返回 True
-
set.issuperset(set2)
如果 set 是 set2 的一个超集,返回 True
集合计算
a = set('abracadabra')
b = set('alacazam')
print(a) # a 中唯一的字母
# {'a', 'r', 'b', 'c', 'd'}
print(a - b) # 在 a 中的字母,但不在 b 中
# {'r', 'd', 'b'}
print(a | b) # 在 a 或 b 中的字母
# {'a', 'c', 'r', 'd', 'b', 'm', 'z', 'l'}
print(a & b) # 在 a 和 b 中都有的字母
# {'a', 'c'}
print(a ^ b) # 在 a 或 b 中的字母,但不同时在 a 和 b 中
# {'r', 'd', 'b', 'm', 'z', 'l'}
集合推导式
a = {x for x in 'abracadabra' if x not in 'abc'}
print(a)
# {'d', 'r'}
流程控制
if 控制
if 表达式1:
语句
if 表达式2:
语句
elif 表达式3:
语句
else:
语句
elif 表达式4:
语句
else:
语句
1、每个条件后面要使用冒号 :,表示接下来是满足条件后要执行的语句块。
2、使用缩进来划分语句块,相同缩进数的语句在一起组成一个语句块。
3、在 Python 中没有 switch – case 语句。
三元运算符:
<表达式1> if <条件> else <表达式2>
编写条件语句时,应该尽量避免使用嵌套语句。
嵌套语句不便于阅读,而且可能会忽略一些可能性。
for 遍历
for <循环变量> in <循环对象>:
<语句1>
else:
<语句2>
else 语句中的语句2只有循环正常退出(遍历完所有遍历对象中的值)时执行。
在字典中遍历时,关键字和对应的值可以使用 items() 方法同时解读出来:
knights = {'gallahad': 'the pure', 'robin': 'the brave'}
for k, v in knights.items():
print(k, v)
在序列中遍历时,索引位置和对应值可以使用 enumerate() 函数同时得到:
for i, v in enumerate(['tic', 'tac', 'toe']):
print(i, v)
同时遍历两个或更多的序列,可以使用 zip() 组合:
questions = ['name', 'quest', 'favorite color']
answers = ['lancelot', 'the holy grail', 'blue']
for q, a in zip(questions, answers):
print('What is your {0}? It is {1}.'.format(q, a))
要反向遍历一个序列,首先指定这个序列,然后调用 reversed() 函数:
for i in reversed(range(1, 10, 2)):
print(i)
要按顺序遍历一个序列,使用 sorted() 函数返回一个已排序的序列,并不修改原值:
basket = ['apple', 'orange', 'apple', 'pear', 'orange', 'banana']
for f in sorted(set(basket)):
print(f)
while 循环
while<条件>:
<语句1>
else:
<语句2>
break、continue、pass
break 语句用在 while 和 for 循环中,break 语句用来终止循环语句。
即循环条件没有 False 条件或者序列还没被完全递归完,也会停止执行循环语句。
continue 语句用在 while 和 for 循环中,continue 语句用来告诉 Python 跳过当前循环的剩余语句,然后继续进行下一轮循环。
continue 语句跳出本次循环,而 break 跳出整个循环。
pass 是空语句,是为了保持程序结构的完整性。
pass 不做任何事情,一般用做占位语句。
迭代器
-
迭代器是一个可以记住遍历的位置的对象。
-
迭代器对象从集合的第一个元素开始访问,直到所有的元素被访问完结束。
迭代器只能往前不会后退。
-
迭代器有两个基本的方法:iter() 和 next()。
-
字符串,列表或元组对象都可用于创建迭代器。
迭代器可以被 for 循环进行遍历:
li = [1, 2, 3]
it = iter(li)
for val in it:
print(val)
迭代器也可以用 next() 函数访问下一个元素值:
import sys
li = [1,2,3,4]
it = iter(li)
while True:
try:
print (next(it))
except StopIteration:
sys.exit()
生成器
-
在 Python 中,使用了 yield 的函数被称为生成器(generator)。
-
跟普通函数不同的是,生成器是一个返回迭代器的函数,只能用于迭代操作。
更简单点理解生成器就是一个迭代器。
-
在调用生成器运行的过程中,每次遇到 yield 时函数会暂停并保存当前所有的运行信息,返回 yield 的值,并在下一次执行 next() 方法时从当前位置继续运行。
-
调用一个生成器函数,返回的是一个迭代器对象。
import sys
def fibonacci(n): # 生成器函数 - 斐波那契
a, b, counter = 0, 1, 0
while True:
if (counter > n):
return
yield a
a, b = b, a + b
counter += 1
f = fibonacci(10) # f 是一个迭代器,由生成器返回生成
while True:
try:
print(next(f))
except StopIteration:
sys.exit()
函数
自定义函数
函数(Functions)是指可重复使用的程序片段。
它们允许你为某个代码块赋予名字,允许你通过这一特殊的名字在你的程序任何地方来运行代码块,并可重复任何次数。
这就是所谓的调用(Calling)函数。
-
函数代码块以 def 关键词开头,后接函数标识符名称和圆括号 ()。
-
任何传入参数和自变量必须放在圆括号中间,圆括号之间可以用于定义参数。
-
函数的第一行语句可以选择性地使用文档字符串—用于存放函数说明。
-
函数内容以冒号起始,并且缩进。
-
return [表达式] 结束函数,选择性地返回一个值给调用方。
不带表达式的 return 相当于返回 None。
-
return 可以返回多个值,此时返回的数据未元组类型。
-
定义参数时,带默认值的参数必须在无默认值参数的后面。
def 函数名(参数列表):
函数体
参数传递
在 Python 中,类型属于对象,变量是没有类型的:
a = [1,2,3]
a = "Runoob"
以上代码中,[1,2,3] 是 List 类型,”Runoob” 是 String 类型。
而变量 a 是没有类型,她仅仅是一个对象的引用(一个指针),可以是指向 List 类型对象,也可以是指向 String 类型对象。
可更改与不可更改对象
在 Python 中,字符串,数字和元组是不可更改的对象。
而列表、字典等则是可以修改的对象。
-
不可变类型:变量赋值 a=5 后再赋值 a=10,这里实际是新生成一个 int 值对象 10,再让 a 指向它,而 5 被丢弃,不是改变a的值,相当于新生成了a。
-
可变类型:变量赋值 la=[1,2,3,4] 后再赋值 la[2]=5 ,则是将 list la 的第三个元素值更改,本身la没有动,只是其内部的一部分值被修改了。
Python 函数的参数传递:
-
不可变类型:类似 c++ 的值传递,如 整数、字符串、元组。如fun(a),传递的只是a的值,没有影响a对象本身。
比如在 fun(a)内部修改 a 的值,只是修改另一个复制的对象,不会影响 a 本身。
-
可变类型:类似 c++ 的引用传递,如 列表,字典。
如 fun(la),则是将 la 真正的传过去,修改后fun外部的la也会受影响
Python 中一切都是对象,严格意义我们不能说值传递还是引用传递,我们应该说传不可变对象和传可变对象。
参数
必需参数
必需参数须以正确的顺序传入函数。
调用时的数量必须和声明时的一样。
关键字参数
关键字参数和函数调用关系紧密,函数调用使用关键字参数来确定传入的参数值。
使用关键字参数允许函数调用时参数的顺序与声明时不一致,因为 Python 解释器能够用参数名匹配参数值。
def print_info(name, age):
"打印任何传入的字符串"
print("名字: ", name)
print("年龄: ", age)
return
print_info(age=50, name="john")
默认参数
调用函数时,如果没有传递参数,则会使用默认参数。
def print_info(name, age=35):
print ("名字: ", name)
print ("年龄: ", age)
return
print_info(age=50, name="john")
print("------------------------")
print_info(name="john")
不定长参数
-
加了星号 * 的参数会以元组的形式导入,存放所有未命名的变量参数。
-
如果在函数调用时没有指定参数,它就是一个空元组。
我们也可以不向函数传递未命名的变量。
def print_info(arg1, *vartuple):
print("输出: ")
print(arg1)
for var in vartuple:
print (var)
return
print_info(10)
print_info(70, 60, 50)
-
加了两个星号 ** 的参数会以字典的形式导入,变量名为键,变量值为字典元素值。
def print_info(arg1, **vardict):
print("输出: ")
print(arg1)
print(vardict)
print_info(1, a=2, b=3)
匿名函数
Python 使用 lambda 来创建匿名函数。
所谓匿名,意即不再使用 def 语句这样标准的形式定义一个函数。
lambda 只是一个表达式,函数体比 def 简单很多。
lambda 的主体是一个表达式,而不是一个代码块。
仅仅能在 lambda 表达式中封装有限的逻辑进去。
lambda 函数拥有自己的命名空间,且不能访问自己参数列表之外或全局命名空间里的参数。
虽然 lambda 函数看起来只能写一行,却不等同于 C 或 C++ 的内联函数,后者的目的是调用小函数时不占用栈内存从而增加运行效率。
# 语法格式
lambda [arg1 [,arg2,.....argn]]:expression
变量作用域
-
L (Local) 局部作用域
-
E (Enclosing) 闭包函数外的函数中
-
G (Global) 全局作用域
-
B (Built-in) 内建作用域
以 L –> E –> G –> B 的规则查找,即:在局部找不到,便会去局部外的局部找(例如闭包),再找不到就会去全局找,再者去内建中找。
Python 中只有模块(module),类(class)以及函数(def、lambda)才会引入新的作用域,其它的代码块(如 if/elif/else/、try/except、for/while等)是不会引入新的作用域的。
也就是说这些语句内定义的变量,外部也可以访问。
定义在函数内部的变量拥有一个局部作用域,定义在函数外的拥有全局作用域。
局部变量只能在其被声明的函数内部访问,而全局变量可以在整个程序范围内访问。
调用函数时,所有在函数内声明的变量名称都将被加入到作用域中。
当内部作用域想修改外部作用域的变量时,就要用到global和nonlocal关键字。
num = 1
def fun1():
global num # 需要使用 global 关键字声明
print(num)
num = 123
print(num)
fun1()
如果要修改嵌套作用域(enclosing 作用域,外层非全局作用域)中的变量则需要 nonlocal 关键字。
def outer():
num = 10
def inner():
nonlocal num # nonlocal关键字声明
num = 100
print(num)
inner()
print(num)
outer()
模块
编写模块有很多种方法。
其中最简单的一种便是创建一个包含函数与变量、以 .py 为后缀的文件。
另一种方法是使用撰写 Python 解释器本身的本地语言来编写模块。
举例来说,你可以使用 C 语言来撰写 Python 模块,并且在编译后,你可以通过标准 Python 解释器在你的 Python 代码中使用它们。
模块是一个包含所有你定义的函数和变量的文件,其后缀名是.py。
模块可以被别的程序引入,以使用该模块中的函数等功能。
这也是使用 Python 标准库的方法。
当解释器遇到 import 语句,如果模块在当前的搜索路径就会被导入。
搜索路径是一个解释器会先进行搜索的所有目录的列表。
如想要导入模块,需要把命令放在脚本的顶端。
一个模块只会被导入一次,这样可以防止导入模块被一遍又一遍地执行。
搜索路径被存储在 sys 模块中的 path 变量。
当前目录指的是程序启动的目录。
导入模块
导入模块:
import module1[, module2[,... moduleN]]
从模块中导入一个指定的部分到当前命名空间中:
from modname import name1[, name2[, ... nameN]]
把一个模块的所有内容全都导入到当前的命名空间:
from modname import *
__name__ 属性
每个模块都有一个 __name__ 属性,当其值是 ‘__main__’ 时,表明该模块自身在运行,否则是被引入。
一个模块被另一个程序第一次引入时,其主程序将运行。
如果我们想在模块被引入时,模块中的某一程序块不执行,我们可以用 __name__ 属性来使该程序块仅在该模块自身运行时执行。
if __name__ == '__main__':
print('程序自身在运行')
else:
print('我来自另一模块')
dir 函数
内置的函数 dir() 可以找到模块内定义的所有名称。
以一个字符串列表的形式返回。
如果没有给定参数,那么 dir() 函数会罗列出当前定义的所有名称。
在 Python 中万物皆对象,int、str、float、list、tuple等内置数据类型其实也是类,也可以用 dir(int) 查看 int 包含的所有方法,也可以使用 help(int) 查看 int 类的帮助信息。
包
包是一种管理 Python 模块命名空间的形式,采用”点模块名称”。
比如一个模块的名称是 A.B, 那么他表示一个包 A中的子模块 B 。
就好像使用模块的时候,你不用担心不同模块之间的全局变量相互影响一样,采用点模块名称这种形式也不用担心不同库之间的模块重名的情况。
在导入一个包的时候,Python 会根据 sys.path 中的目录来寻找这个包中包含的子目录。
目录只有包含一个叫做 __init__.py 的文件才会被认作是一个包,主要是为了避免一些滥俗的名字(比如叫做 string)不小心的影响搜索路径中的有效模块。
最简单的情况,放一个空的 __init__.py 文件就可以了。
当然这个文件中也可以包含一些初始化代码或者为 __all__ 变量赋值。
第三方模块
-
easy_install 和 pip 都是用来下载安装 Python 一个公共资源库 PyPI 的相关资源包的,pip 是 easy_install 的改进版,提供更好的提示信息,删除 package 等功能。
老版本的 python 中只有 easy_install,没有pip。
-
easy_install 打包和发布 Python 包,pip 是包管理。
easy_install 的用法:
-
安装一个包
easy_install 包名
easy_install "包名 == 包的版本号"
-
升级一个包
easy_install -U "包名 >= 包的版本号"
pip 的用法:
-
安装一个包
pip install 包名
pip install 包名 == 包的版本号
-
升级一个包 (如果不提供version号,升级到最新版本)
pip install —upgrade 包名 >= 包的版本号
-
删除一个包
pip uninstall 包名
-
已安装包列表
pip list
面向对象
类与对象是面向对象编程的两个主要方面。
一个类(Class)能够创建一种新的类型(Type),其中对象(Object)就是类的实例(Instance)。
可以这样来类比:你可以拥有类型 int 的变量,也就是说存储整数的变量是 int 类的实例(对象)。
-
类(Class):用来描述具有相同的属性和方法的对象的集合。
它定义了该集合中每个对象所共有的属性和方法。对象是类的实例。
-
方法:类中定义的函数。
-
类变量:类变量在整个实例化的对象中是公用的。
类变量定义在类中且在函数体之外。类变量通常不作为实例变量使用。
-
数据成员:类变量或者实例变量用于处理类及其实例对象的相关的数据。
-
方法重写:如果从父类继承的方法不能满足子类的需求,可以对其进行改写,这个过程叫方法的覆盖(override),也称为方法的重写。
-
实例变量:定义在方法中的变量,只作用于当前实例的类。
-
继承:即一个派生类(derived class)继承基类(base class)的字段和方法。
继承也允许把一个派生类的对象作为一个基类对象对待。
例如,有这样一个设计:一个Dog类型的对象派生自Animal类,这是模拟”是一个(is-a)”关系(例图,Dog是一个Animal)。
-
实例化:创建一个类的实例,类的具体对象。
-
对象:通过类定义的数据结构实例。对象包括两个数据成员(类变量和实例变量)和方法。
Python 中的类提供了面向对象编程的所有基本功能:类的继承机制允许多个基类,派生类可以覆盖基类中的任何方法,方法中可以调用基类中的同名方法。
对象可以包含任意数量和类型的数据。
self
self 表示的是当前实例,代表当前对象的地址。
类由 self.__class__ 表示。
self 不是关键字,其他名称也可以替代,但 self 是个通用的标准名称。
类
类由 class 关键字来创建。
类实例化后,可以使用其属性,实际上,创建一个类之后,可以通过类名访问其属性。
对象方法
方法由 def 关键字定义,与函数不同的是:方法必须包含参数 self, 且为第一个参数,self 代表的是本类的实例。
类方法
装饰器 @classmethod 可以将方法标识为类方法。
类方法的第一个参数必须为 cls,而不再是 self。
静态方法
装饰器 @staticmethod 可以将方法标识为静态方法。
静态方法的第一个参数不再指定,也就不需要 self 或 cls。
__init__ 方法
__init__ 方法即构造方法,会在类的对象被实例化时先运行,可以将初始化的操作放置到该方法中。
如果重写了 __init__,实例化子类就不会调用父类已经定义的 __init__。
变量
类变量(Class Variable)是共享的(Shared)——它们可以被属于该类的所有实例访问。
该类变量只拥有一个副本,当任何一个对象对类变量作出改变时,发生的变动将在其它所有实例中都会得到体现。
对象变量(Object variable)由类的每一个独立的对象或实例所拥有。
在这种情况下,每个对象都拥有属于它自己的字段的副本。
也就是说,它们不会被共享,也不会以任何方式与其它不同实例中的相同名称的字段产生关联。
在 Python 中,变量名类似 __xxx__ 的,也就是以双下划线开头,并且以双下划线结尾的,是特殊变量,特殊变量是可以直接访问的,不是 private 变量。
所以,不能用 __name__、__score__ 这样的变量名。
访问控制
-
私有属性
__private_attr:两个下划线开头,声明该属性为私有,不能在类地外部被使用或直接访问。
-
私有方法
__private_method:两个下划线开头,声明该方法为私有方法,只能在类的内部调用,不能在类地外部调用。
我们还认为约定,一个下划线开头的属性或方法为受保护的。
比如,_protected_attr、_protected_method。
继承
类可以继承,并且支持继承多个父类。
在定义类时,类名后的括号中指定要继承的父类,多个父类之间用逗号分隔。
子类的实例可以完全访问所继承所有父类的非私有属性和方法。
若是父类中有相同的方法名,而在子类使用时未指定,Python 从左至右搜索,即方法在子类中未找到时,从左到右查找父类中是否包含方法。
方法重写
子类的方法可以重写父类的方法。
重写的方法参数不强制要求保持一致,不过合理的设计都应该保持一致。
super() 函数可以调用父类的一个方法,以多继承问题。
类的专有方法:
- __init__: 构造函数,在生成对象时调用
-
__del__: 析构函数,释放对象时使用
-
__repr__: 打印,转换
-
__setitem__: 按照索引赋值
-
__getitem__: 按照索引获取值
-
__len__: 获得长度
-
__cmp__: 比较运算
-
__call__: 函数调用
-
__add__: 加运算
-
__sub__: 减运算
-
__mul__: 乘运算
-
__div__: 除运算
-
__mod__: 求余运算
-
__pow__: 乘方
类的专有方法也支持重载。
实例
class Person:
"""人员信息"""
# 姓名(共有属性)
name = ''
# 年龄(共有属性)
age = 0
def __init__(self, name='', age=0):
self.name = name
self.age = age
# 重载专有方法: __str__
def __str__(self):
return "这里重载了 __str__ 专有方法, " + str({'name': self.name, 'age': self.age})
def set_age(self, age):
self.age = age
class Account:
"""账户信息"""
# 账户余额(私有属性)
__balance = 0
# 所有账户总额
__total_balance = 0
# 获取账户余额
# self 必须是方法的第一个参数
def balance(self):
return self.__balance
# 增加账户余额
def balance_add(self, cost):
# self 访问的是本实例
self.__balance += cost
# self.__class__ 可以访问类
self.__class__.__total_balance += cost
# 类方法(用 @classmethod 标识,第一个参数为 cls)
@classmethod
def total_balance(cls):
return cls.__total_balance
# 静态方法(用 @staticmethod 标识,不需要类参数或实例参数)
@staticmethod
def exchange(a, b):
return b, a
class Teacher(Person, Account):
"""教师"""
# 班级名称
_class_name = ''
def __init__(self, name):
# 第一种重载父类__init__()构造方法
# super(子类,self).__init__(参数1,参数2,....)
super(Teacher, self).__init__(name)
def get_info(self):
# 以字典的形式返回个人信息
return {
'name': self.name, # 此处访问的是父类Person的属性值
'age': self.age,
'class_name': self._class_name,
'balance': self.balance(), # 此处调用的是子类重载过的方法
}
# 方法重载
def balance(self):
# Account.__balance 为私有属性,子类无法访问,所以父类提供方法进行访问
return Account.balance(self) * 1.1
class Student(Person, Account):
"""学生"""
_teacher_name = ''
def __init__(self, name, age=18):
# 第二种重载父类__init__()构造方法
# 父类名称.__init__(self,参数1,参数2,...)
Person.__init__(self, name, age)
def get_info(self):
# 以字典的形式返回个人信息
return {
'name': self.name, # 此处访问的是父类Person的属性值
'age': self.age,
'teacher_name': self._teacher_name,
'balance': self.balance(),
}
# 教师 John
john = Teacher('John')
john.balance_add(20)
john.set_age(36) # 子类的实例可以直接调用父类的方法
print("John's info:", john.get_info())
# 学生 Mary
mary = Student('Mary', 18)
mary.balance_add(18)
print("Mary's info:", mary.get_info())
# 学生 Fake
fake = Student('Fake')
fake.balance_add(30)
print("Fake's info", fake.get_info())
# 三种不同的方式调用静态方法
print("john.exchange('a', 'b'):", john.exchange('a', 'b'))
print('Teacher.exchange(1, 2)', Teacher.exchange(1, 2))
print('Account.exchange(10, 20):', Account.exchange(10, 20))
# 类方法、类属性
print('Account.total_balance():', Account.total_balance())
print('Teacher.total_balance():', Teacher.total_balance())
print('Student.total_balance():', Student.total_balance())
# 重载专有方法
print(fake)
输出:
John's info: {'name': 'John', 'age': 36, 'class_name': '', 'balance': 22.0}
Mary's info: {'name': 'Mary', 'age': 18, 'teacher_name': '', 'balance': 18}
Fake's info {'name': 'Fake', 'age': 18, 'teacher_name': '', 'balance': 30}
john.exchange('a', 'b'): ('b', 'a')
Teacher.exchange(1, 2) (2, 1)
Account.exchange(10, 20): (20, 10)
Account.total_balance(): 0
Teacher.total_balance(): 20
Student.total_balance(): 48
这里重载了 __str__ 专有方法, {'name': 'Fake', 'age': 18}
错误和异常
语法错误
SyntaxError 类表示语法错误,当解释器发现代码无法通过语法检查时会触发的错误。
语法错误是无法用 try…except…捕获的。
>>> print:
File "<stdin>", line 1
print:
^
SyntaxError: invalid syntax
异常
即便程序的语法是正确的,在运行它的时候,也有可能发生错误。
运行时发生的错误被称为异常。
错误信息的前面部分显示了异常发生的上下文,并以调用栈的形式显示具体信息。
>>> 1 + '0'
Traceback (most recent call last):
File "<stdin>", line 1, in <module>
TypeError: unsupported operand type(s) for +: 'int' and 'str'
异常处理
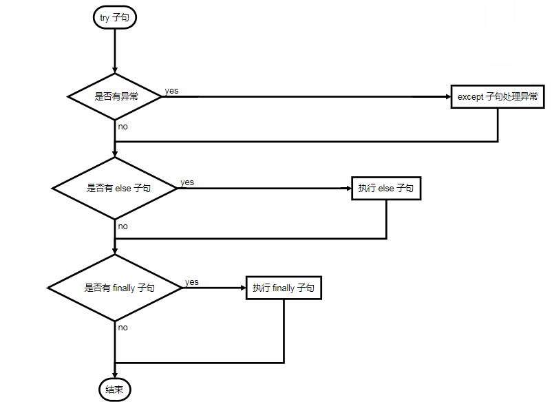
Python 提供了 try … except … 的语法结构来捕获和处理异常。
try 语句执行流程大致如下:

-
首先,执行 try 子句(在关键字 try 和关键字 except 之间的语句)。
-
如果没有异常发生,忽略 except 子句,try 子句执行后结束。
如果在执行 try 子句的过程中发生了异常,那么 try 子句余下的部分将被忽略。
如果异常的类型和 except 之后的名称相符,那么对应的 except 子句将被执行。
最后执行 try 语句之后的代码。
-
如果一个异常没有与任何的 except 匹配,那么这个异常将会传递给上层的 try 中。
-
一个 try 语句可能包含多个 except 子句,分别来处理不同的特定的异常。
-
最多只有一个 except 子句会被执行。
-
处理程序将只针对对应的 try 子句中的异常进行处理,而不是其他的 try 的处理程序中的异常。
-
一个 except 子句可以同时处理多个异常,这些异常将被放在一个括号里成为一个元组。
-
最后一个 except 子句可以忽略异常的名称,它将被当作通配符使用。
可以使用这种方法打印一个错误信息,然后再次把异常抛出。
-
try except 语句还有一个可选的 else 子句,如果使用这个子句,那么必须放在所有的 except 子句之后,这个子句将在 try 子句没有发生任何异常的时候执行。
-
异常处理并不仅仅处理那些直接发生在 try 子句中的异常,而且还能处理子句中调用的函数(甚至间接调用的函数)里抛出的异常。
-
不管 try 子句里面有没有发生异常,finally 子句都会执行。
-
如果一个异常在 try 子句里(或者在 except 和 else 子句里)被抛出,而又没有任何的 except 把它截住,那么这个异常会在 finally 子句执行后再次被抛出。
抛出异常
使用 raise 语句抛出一个指定的异常。
raise 唯一的一个参数指定了要被抛出的异常,它必须是一个异常的实例或者是异常的类(也就是 Exception 的子类)。
如果你只想知道这是否抛出了一个异常,并不想去处理它,那么一个简单的 raise 语句就可以再次把它抛出。
自定义异常
可以通过创建一个新的异常类来拥有自己的异常。
异常类继承自 Exception 类,可以直接继承,或者间接继承。
当创建一个模块有可能抛出多种不同的异常时,一种通常的做法是为这个包建立一个基础异常类,然后基于这个基础类为不同的错误情况创建不同的子类。
大多数的异常的名字都以”Error”结尾,就跟标准的异常命名一样。
实例
import sys
class Error(Exception):
"""Base class for exceptions in this module."""
pass
# 自定义异常
class InputError(Error):
"""Exception raised for errors in the input.
Attributes:
expression -- input expression in which the error occurred
message -- explanation of the error
"""
def __init__(self, expression, message):
self.expression = expression
self.message = message
try:
print('code start running...')
raise InputError('input()', 'input error')
# ValueError
int('a')
# TypeError
s = 1 + 'a'
dit = {'name': 'john'}
# KeyError
print(dit['1'])
except InputError as ex:
print("InputError:", ex.message)
except TypeError as ex:
print('TypeError:', ex.args)
pass
except (KeyError, IndexError) as ex:
"""支持同时处理多个异常, 用括号放到元组里"""
print(sys.exc_info())
except:
"""捕获其他未指定的异常"""
print("Unexpected error:", sys.exc_info()[0])
# raise 用于抛出异常
raise RuntimeError('RuntimeError')
else:
"""当无任何异常时, 会执行 else 子句"""
print('"else" 子句...')
finally:
"""无论有无异常, 均会执行 finally"""
print('finally, ending')
文件操作
打开文件
open() 函数用于打开/创建一个文件,并返回一个 file 对象:
open(filename, mode)
-
filename:包含了你要访问的文件名称的字符串值
-
mode:决定了打开文件的模式:只读,写入,追加等
文件打开模式:

文件对象方法
-
fileObject.close()
close() 方法用于关闭一个已打开的文件。
关闭后的文件不能再进行读写操作,否则会触发 ValueError 错误。
close() 方法允许调用多次。
当 file 对象,被引用到操作另外一个文件时,Python 会自动关闭之前的 file 对象。 使用 close() 方法关闭文件是一个好的习惯。
- fileObject.flush()
flush() 方法是用来刷新缓冲区的,即将缓冲区中的数据立刻写入文件,同时清空缓冲区,不需要是被动的等待输出缓冲区写入。
一般情况下,文件关闭后会自动刷新缓冲区,但有时你需要在关闭前刷它,这时就可以使用 flush() 方法。
-
fileObject.fileno()
fileno() 方法返回一个整型的文件描述符(file descriptor FD 整型),可用于底层操作系统的 I/O 操作。
-
fileObject.isatty()
isatty() 方法检测文件是否连接到一个终端设备,如果是返回 True,否则返回 False。
-
next(iterator[,default])
Python 3 中的 File 对象不支持 next() 方法。
Python 3 的内置函数 next() 通过迭代器调用 __next__() 方法返回下一 项。
在循环中,next() 函数会在每次循环中调用,该方法返回文件的下一行, 如果到达结尾(EOF),则触发 StopIteration。
-
fileObject.read()
read() 方法用于从文件读取指定的字节数,如果未给定或为负则读取所有。
-
fileObject.readline()
readline() 方法用于从文件读取整行,包括 “n” 字符。
如果指定了一个非负数的参数,则返回指定大小的字节数,包括 “n” 字符。
-
fileObject.readlines()
readlines() 方法用于读取所有行(直到结束符 EOF)并返回列表,该列表可以由 Python 的 for… in … 结构进行处理。
如果碰到结束符 EOF,则返回空字符串。
-
fileObject.seek(offset[, whence])
seek() 方法用于移动文件读取指针到指定位置。
whence 的值, 如果是 0 表示开头, 如果是 1 表示当前位置, 2 表示文件的结尾。
whence 值为默认为0,即文件开头。
例如:
seek(x, 0):从起始位置即文件首行首字符开始移动 x 个字符
seek(x, 1):表示从当前位置往后移动 x 个字符
seek(-x, 2):表示从文件的结尾往前移动 x 个字符
-
fileObject.tell(offset[, whence])
tell() 方法返回文件的当前位置,即文件指针当前位置。
-
fileObject.truncate([size])
truncate() 方法用于从文件的首行首字符开始截断,截断文件为 size 个字符,无 size 表示从当前位置截断;截断之后 V 后面的所有字符被删除,其中 Widnows 系统下的换行代表2个字符大小。
-
fileObject.write([str])
write() 方法用于向文件中写入指定字符串。
在文件关闭前或缓冲区刷新前,字符串内容存储在缓冲区中,这时你在文件中是看不到写入的内容的。
如果文件打开模式带 b,那写入文件内容时,str (参数)要用 encode 方法转为 bytes 形式,否则报错:TypeError: a bytes-like object is required, not ‘str’。
-
fileObject.writelines([str])
writelines() 方法用于向文件中写入一序列的字符串。
这一序列字符串可以是由迭代对象产生的,如一个字符串列表。换行需要指定换行符 n。
实例
filename = 'data.log'
# 打开文件(a+ 追加读写模式)
# 用 with 关键字的方式打开文件,会自动关闭文件资源
with open(filename, 'w+', encoding='utf-8') as file:
print('文件名称: {}'.format(file.name))
print('文件编码: {}'.format(file.encoding))
print('文件打开模式: {}'.format(file.mode))
print('文件是否可读: {}'.format(file.readable()))
print('文件是否可写: {}'.format(file.writable()))
print('此时文件指针位置为: {}'.format(file.tell()))
# 写入内容
num = file.write("第一行内容n")
print('写入文件 {} 个字符'.format(num))
# 文件指针在文件尾部,故无内容
print(file.readline(), file.tell())
# 改变文件指针到文件头部
file.seek(0)
# 改变文件指针后,读取到第一行内容
print(file.readline(), file.tell())
# 但文件指针的改变,却不会影响到写入的位置
file.write('第二次写入的内容n')
# 文件指针又回到了文件尾
print(file.readline(), file.tell())
# file.read() 从当前文件指针位置读取指定长度的字符
file.seek(0)
print(file.read(9))
# 按行分割文件,返回字符串列表
file.seek(0)
print(file.readlines())
# 迭代文件对象,一行一个元素
file.seek(0)
for line in file:
print(line, end='')
# 关闭文件资源
if not file.closed:
file.close()
输出:
文件名称: data.log
文件编码: utf-8
文件打开模式: w+
文件是否可读: True
文件是否可写: True
此时文件指针位置为: 0
写入文件 6 个字符
16
第一行内容
16
41
第一行内容
第二次
['第一行内容n', '第二次写入的内容n']
第一行内容
第二次写入的内容
序列化
在 Python 中 pickle 模块实现对数据的序列化和反序列化。pickle 支持任何数据类型,包括内置数据类型、函数、类、对象等。
方法
dump
将数据对象序列化后写入文件
pickle.dump(obj, file, protocol=None, fix_imports=True)
必填参数 obj 表示将要封装的对象。
必填参数 file 表示 obj 要写入的文件对象,file 必须以二进制可写模式打开,即wb。
可选参数 protocol 表示告知 pickle 使用的协议,支持的协议有 0,1,2,3,默认的协议是添加在 Python 3 中的协议3。
load
从文件中读取内容并反序列化
pickle.load(file, fix_imports=True, encoding='ASCII', errors='strict')
必填参数 file 必须以二进制可读模式打开,即rb,其他都为可选参数。
dumps
以字节对象形式返回封装的对象,不需要写入文件中
pickle.dumps(obj, protocol=None, fix_imports=True)
loads
从字节对象中读取被封装的对象,并返回。
pickle.loads(bytes_object, fix_imports=True, encoding='ASCII', errors='strict')
实例
import pickle
data = [1, 2, 3]
# 序列化数据并以字节对象返回
dumps_obj = pickle.dumps(data)
print('pickle.dumps():', dumps_obj)
# 从字节对象中反序列化数据
loads_data = pickle.loads(dumps_obj)
print('pickle.loads():', loads_data)
filename = 'data.log'
# 序列化数据到文件中
with open(filename, 'wb') as file:
pickle.dump(data, file)
# 从文件中加载并反序列化
with open(filename, 'rb') as file:
load_data = pickle.load(file)
print('pickle.load():', load_data)
输出:
pickle.dumps(): b'x80x03]qx00(Kx01Kx02Kx03e.'
pickle.loads(): [1, 2, 3]
pickle.load(): [1, 2, 3]
命名规范
Python 之父 Guido 推荐的规范

来源:
https://shockerli.net/post/python-study-note/
版权归原作者所有,转载仅供学习使用,不用于任何商业用途,如有侵权请留言联系删除,感谢合作。
数据与算法之美
用数据解决不可能
